香港中文大学(深圳)
211 |
985 |
双一流 |
综合
广东省
本科
省重点
中外合作办学
2990
博文约礼
0755-84273500
https://www.cuhk.edu.cn/
更多 >
图片
院校首页
历年分数
历年分数
历年分数
普通类
艺术类
体育类
招生计划
院校计划
投档规则(艺术)
投档规则(体育)
招生政策
招生简章
招生资讯
探校攻略
探校攻略
探校攻略
探校攻略
探校攻略
探校攻略
院校首页
> 招生简章
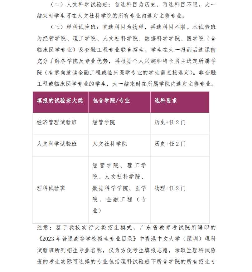
香港中文大学(深圳)2023 年广东省综合评价招生简章
2023-04-03 16:52:40 分享至:
招生简章
招生资讯
香港中文大学(深圳)2023 年广东省综合评价招生简章
2023-04-03 16:52:40